Спеціальність Python developer, завдання та обов'язки Python розробників
ITVDN: курси програмування
Відеокурси з
програмування

Замовити дзвінок

Вибери свою IT спеціальність

Підписка

Замовити дзвінок

+38 099 757 27 82

Курс Python Developer з нуля

Python — одна з найпопулярніших і найпростіших у вивченні мов програмування. Вона універсальна, читається як англійська мова та відкриває можливості у багатьох напрямах: від веброзробки та автоматизації до Data Science, штучного інтелекту, створення ігор і тестування ПЗ.

Опанування Python — це правильний старт у світ програмування, особливо якщо ви хочете швидко побачити результат і отримати базу для різних ІТ-напрямків.
  • Icon

    18 відеокурсів

  • Icon

    Навчальні матеріали

  • Icon

    10 тестів та сертифікат

  • Icon

    Онлайн консультація

  • Icon

    Бонусна програма

  • Icon

    Диплом

Почати безкоштовно

Доступ до спеціальності на 3 дні

Як ти станеш Python

Developer з ITVDN

1
Ознайомлення з синтаксисом мови
Навчишся працювати зі змінними, циклами, умовами, функціями, модулями.
2
Основи об’єктно-орієнтованого програмування
Опануєш класи, об’єкти, наслідування — те, що потрібно для масштабних проєктів.
3
Практика створення застосунків
Напишеш скрипти для автоматизації, прості консолі, додатки з логікою та перевіркою даних.
4
Знайомство з популярними бібліотеками
Працюватимеш із бібліотеками як-от Flask, Requests, Pandas, що дає змогу рухатися у різні напрями.
5
Фінальний проєкт та диплом
Реалізуєш повноцінну програму або вебзастосунок, який стане частиною твого портфоліо.
Star

Один клік - і ти вже пробуєш нову ІТ-спеціальність!

Почати безкоштовно

Плюси професії Python

Developer

Icon

Один із найпростіших входів у програмування

Icon

Великий вибір напрямів: Web, Data Science, AI, GameDev, DevOps

Icon

Затребуваність на глобальному ринку

Icon

Широка екосистема бібліотек і фреймворків

Icon

Підтримка з боку спільноти та велика кількість ресурсів

Icon

Можливість віддаленої роботи та фрилансу

Icon

Часте використання в автоматизації рутинних завдань

Icon

Актуальність як у стартапах, так і в корпораціях

Кому підійде Python Developer

Спеціальність  підходить новачкам

новачкам

Ідеальний вибір для першого знайомства з програмуванням.

Спеціальність Python Developer підходить спеціалістам-початківцям

спеціалістам-початківцям

Для автоматизації задач і написання скриптів.

Спеціальність Python Developer підходить професіоналам

професіоналам

Python дозволяє швидко побудувати нову кар’єру в ІТ.

Відеокурси, що входять до спеціальності

Курси поділені на обов’язкові та додаткові, щоб ви могли навчатися послідовно та ефективно. Проходьте уроки у зручному для себе темпі, закріплюйте знання на практиці та крок за кроком опановуйте всі необхідні теми для старту в ІТ.

курси українською

курси російською

1
Python Стартовий
обов'язковий

Icon Руслан Скіра

Icon 10 уроків / 10 год 47 хв

Icon
2
Python Базовий
обов'язковий

Icon Дмитро Скорий

Icon 10 уроків / 9 год 21 хв

Icon
3
Основи використання Git
обов'язковий

Icon Дмитро Курган

Icon 6 уроків / 2 год 15 хв

Icon
4
Породжуючі патерни проєктування на Python

Icon Вячеслав Серьогін

Icon 6 уроків / 2 год 37 хв

Icon
5
Python Поглиблений
обов'язковий

Icon Євген Хацко

Icon 8 уроків / 13 год 51 хв

Icon
6
Flask
обов'язковий

Icon Фурда Орест

Icon 10 уроків / 5 год 6 хв

Icon
7
Створення проекту на Python і Flask

Icon Ксенія Крементар

Icon 14 уроків / 11 год 12 хв

Icon
8
PostgreSQL
обов'язковий

Icon Єрмольонок Яна

Icon 8 уроків / 3 год 43 хв

Icon
9
MySQL Базовий

Icon Ян Хаджийський

Icon 10 уроків / 5 год 42 хв

Icon
10
PL/SQL

Icon Юрченко Ольга

Icon 14 уроків / 6 год 6 хв

Icon
11
Основи MongoDB

Icon Віталій Лі

Icon 7 уроків / 2 год 57 хв

Icon
12
HTML5 & CSS3 Стартовий

Icon Віталій Мазяр

Icon 10 уроків / 6 год 24 хв

Icon
13
JavaScript Стартовий

Icon Дмитро Охріменко

Icon 14 уроків / 8 год 40 хв

Icon
14
Django Стартовий
обов'язковий

Icon Лазорик Михайло

Icon 14 уроків / 18 год 27 хв

Icon
15
Django Базовий
обов'язковий

Icon Лазорик Михайло

Icon 11 уроків / 13 год 10 хв

Icon
16
Docker
обов'язковий

Icon Олег Заревич

Icon 5 уроків / 1 год 55 хв

Icon
17
Методології управління проектами. Вступ до SCRUM

Icon Наталія Бурдіна

Icon 4 уроки / 1 год 53 хв

Icon
18
Підготовка до співбесіди в ІТ компанії. Питання та відповіді. Хитрощі. Трюки.

Icon Олександр Шевчук

Icon 4 уроки / 1 год 50 хв

Icon
Показати все

Спробуй цю спеціальність безкоштовно

18 відеокурсів Доступ до всіх матеріалів на три дні Почати безкоштовно

Корпоративне навчання для команди

Замовити

Інші спеціальності

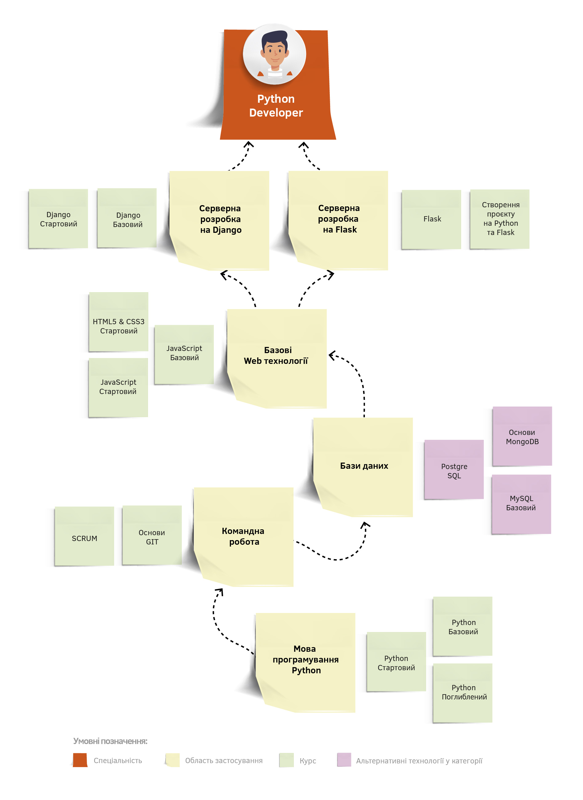
Карта спеціальності

Карта спеціальності — це інтерактивний гід, який допоможе вам побудувати індивідуальну траєкторію навчання, вибрати актуальні теми та курси та впевнено рухатися до обраної ІТ-професії.

Переглянути докладніше

Що ви отримаєте

План обучения
План навчання Користуйтеся Планувальником навчання для складання індивідуального плану навчання, оберіть лише потрібні курси та теми.
Смотрите видео уроки
Дивіться відео уроки Дивіться відео уроки, використовуйте часові мітки для швидкого переходу до теми.
Учебные материалы
Навчальні матеріали Завантажте вихідні файли програмного коду, опорний конспект і презентації до уроків та працюйте з ними.
Выполняйте задания

Виконуйте завдання

Закріплюйте отримані знання, виконуючи домашні завдання після кожного уроку.
Проверка знаний

Перевірка знань

Проходьте онлайн тестування після кожного уроку та після всього курсу.
Общение с ментором

Спілкування з ментором

Спілкуйтеся з ментором, отримуйте допомогу та підтримку у вирішенні складних завдань.
Практикум навыков
Практикум навичок Формуйте навички написання коду, використовуючи Практикум.
Форум
Форум Спілкуйтеся з іншими студентами, тренерами, однодумцями на форумі ITVDN.
Вебинары
Вебінари Беріть участь у безкоштовних освітніх вебінарах із програмування, ставте Ваші запитання у прямому ефірі.
Сертификат

Сертифікат

Пройдіть тестування та отримайте сертифікат, що підтверджує Ваші знання.
Диплом по специальности

Диплом за спеціальністю

Для отримання диплому потрібно вивчити всі обов'язкові технології з обраної спеціальності та скласти фінальний іспит.
Бонусы
Бонуси Отримуйте бонуси за використання ресурсів ITVDN та обмінюйте їх на подарунки та знижки.
Показати все

Купуй підпискуз доступом до всіх курсів та сервісів

Бібліотека сучасних IT знань у зручному форматі

Вибирай свій варіант підписки залежно від завдань, що стоять перед тобою. Але якщо потрібно пройти повне навчання з нуля до рівня фахівця, краще вибирати Базовий або Преміум. А для того, щоб вивчити 2-3 нові технології, або повторити знання, готуючись до співбесіди, підійде Пакет Стартовий.

Стартовий
  • Усі відеокурси на 3 місяці
  • Тестування з 10 курсів
  • Перевірка 5 домашніх завдань
  • Консультація з тренером 30 хв
59.99 $
Придбати
Premium Plus (14 міс)
  • Усі відеокурси на 14 місяців
  • Тестування з 24 курсів
  • Перевірка 20 домашніх завдань
  • Консультація з тренером 120 хв
  • Завантаження відео уроків
  • Cертифікат на 1 місяць
100.00 $
240.00 $
Придбати
Акція
Базовий
  • Усі відеокурси на 6 місяців
  • Тестування з 16 курсів
  • Перевірка 10 домашніх завдань
  • Консультація з тренером 60 хв
89.99 $
Придбати

Ваші навички після навчання

  • Використання мови Python, методології ООП та стандарту РЕР-8 для створення програм під різні завдання
  • Використання асинхронного програмування, а також написання багатопотокових програм для одночасного виконання відразу кількох завдань
  • Проєктування безпечних баз даних, з якими зручно працювати 
  • Створення мережевих додатків на основі TCP/UDP/HTTP протоколів
  • Застосування вбудованих СУБД SQLite / MySQL / PostgreSQL для оперативної роботи з даними користувача
  • Застосування фреймворку Flask для створення гарно опрацьованих веб-проєктів, здійснення пакування своєї програми за допомогою Docker та виконання розгортання програми на Heroku
  • Застосування фреймворку Django для розроблення та розгортання масштабованих та підтримуваних веб-додатків з MVC архітектурою у найкоротші терміни з використанням GraphQL API, Celery + Redis/RabbitMQ
  • Досвід роботи з системою керування версіями Git та сервісом для хостингу проєктів GitHub
Показати все

Автори курсів

Олександр Шевчук

Олександр Шевчук

Сертифікований спеціаліст Microsoft (MCTS, MCPD, MCT). Експерт у галузі побудови архітектури інформаційних систем, бізнес-аналізу та управління IT-проєктами
Дмитро Охріменко

Дмитро Охріменко

Сертифікований спеціаліст Microsoft (MCTS, MCPD, MCT) Тренер-консультант, експерт з побудови розподілених та веб-орієнтованих додатків.
Віталій Мазяр

Віталій Мазяр

Front-end Developer Front-end Developer
Лазорик Михайло

Лазорик Михайло

Software developer Software developer
Євген Хацко

Євген Хацко

Python Developer
Ян Хаджийський

Ян Хаджийський

Middle PHP developer Middle PHP developer
Ксенія Крементар

Ксенія Крементар

Провідний Python розробник Системний архітектор у компанії K-Solutions
Віталій Лі

Віталій Лі

.NET, MongoDB Developer
Наталія Бурдіна

Наталія Бурдіна

IT business analyst IT business analyst
Олег Заревич

Олег Заревич

DevOps інженер DevOps інженер
Руслан Скіра

Руслан Скіра

Python Tutor Python Tutor
Єрмольонок Яна

Єрмольонок Яна

Back-end Developer Back-end Developer
Дмитро Курган

Дмитро Курган

React Developer React Developer
Юрченко Ольга

Юрченко Ольга

PL/SQL Developer PL/SQL Developer
Фурда Орест

Фурда Орест

Software Engineer (Python) Software Engineer (Python)
Вячеслав Серьогін

Вячеслав Серьогін

Python web developer at Smart Home Python web developer at Smart Home
Дмитро Скорий

Дмитро Скорий

Python Developer, SoftServe Python Developer, SoftServe

Ваші сертифікати та диплом

Сертифікат після навчання за курсом Python Developer Сертифікат після навчання за курсом Python Developer

Отримай безкоштовну консультацію

Не знаєш який курс чи спеціальність обрати?

Наш консультант допоможе тобі розібратися у напрямках, технологіях та розставити пріоритети, а також допоможе підібрати курс відповідно до твого рівня знань та цілей.

Заповніть заявку

loader

Відгуки наших студентів

DOU

Відгуки в DOU

4,9/5 - 206 відгуків

Evgeniy Brizhevskiy
Evgeniy Brizhevskiy
5/5
Пройшов курс Основы работы с Git. Чудовий курс для початківців. Команди для роботи пояснені у зрозумілій формі з живими прикладами. Дякую за курс.
Почитати оригінал
Facebook

Відгуки в Facebook

5,0/5 - 711 відгук

Оксана Глущук
Оксана Глущук
5/5
Прошла на ITVDN курс 'JavaScript Стартовый' - очень качественная и грамотная подача информации, нет лишней воды, нет резких переходов к непонятным терминам, материал подаётся как заявлено - для стартового уровня ученика. Нравится, что материал структурированный и иллюстрируется примерами, воспринимается и выучивается все достаточно легко. Также советую посетить вебинары - лекторы действительно разбираются в теме, всё толково и без агрессивного маркетинга. Спасибо за труд всей команде ITVDN!
Почитати оригінал
Google

Відгуки в Google

4,9/5 - 837 відгуків

Елена Ломакина
Елена Ломакина
5/5
Отличная платформа для обучения программированию и все, что связано со сферой IT. Здесь огромное количество курсов для самостоятельного обучения по видеолекциям с домашними заданиями и мини-тестами в конце каждого урока. Цены на обучение здесь на порядок ниже, чем в оффлане и учиться можно спокойно в своем темпе в любое время суток. Нововведением платформы стали курсы онлайн в потоке с преподавателем, хотя этот вид обучения я еще не пробовала. Отдельно хочу отметить преподавателя Дмитрий Охрименко, который очень подробно все объясняет и на словах, и на картинках, и на примерах (курсы Javascript). Кстати обновленный курс Javascript Starter был 10 дней доступен бесплатно, и за это время вполне возможно его освоить.
Почитати оригінал

Запитання і відповіді

Хто такий Python розробник?
Що робить Python розробник?
Що має знати Python розробник?
Скільки заробляє Python розробник?
Як стати Python розробником?
Де навчитися професії Python розробника?
Хто такий Python розробник?

Це програміст, який розробляє програмне забезпечення мовою програмування Python.

Що робить Python розробник?

В залежності від сфери розроблення він може брати участь у створенні:

  1. веб-сервісів та веб-додатків;
  2. штучного інтелекту (Machine Learning, Deep Learning);
  3. скриптів, що автоматизують проведення тестів програмного забезпечення;
  4. скриптів, що автоматизують робочі процеси системних адміністраторів та DevOps інженерів;
  5. настільних додатків;
  6. різних ігор.
Що має знати Python розробник?

Це залежить від того, яке програмне забезпечення ви збираєтеся створювати. Основними напрямками використання мови Python є:

  1. Backend Development;
  2. Data Science;
  3. Python DevOps Engineering;
  4. Mobile/Desktop/Game Python Development.

Перелік технологій під кожну спеціальність ви зможете знайти у нашій статті “Що має знати Python розробник?”, перейшовши за посиланням. Там ми дуже детально розглянули всі спеціалізації, в яких Python дуже затребуваний.

Скільки заробляє Python розробник?

Це залежить від досвіду роботи в даному напрямку, ваших особистих навичок, а також від набору технологій, які ви знаєте та використовуєте на практиці. Актуальну зарплату Python розробника можна дізнатися на сайті jobs.dou.ua (розділ “Зарплати” або зарплатні опитування), djinni.co (зарплатна статистика), ua.jooble.org (Україна) або на Stack Overflow Developer Survey 2023 (усі країни).

Як стати Python розробником?

Оскільки найбільш популярним напрямком Python розроблення є веб-розроблення, розберемо шлях Python веб-програміста.

Ви можете навчатися самостійно – за книгами або відео курсами, а можете записатися на онлайн/очні курси програмування для максимально ефективного навчання. У будь-якому випадку вам потрібно вивчити мову програмування Python. Після кожної пройденої теми необхідно вирішувати практичні завдання.

Дуже бажано, щоб у вас був наставник, який може перевіряти правильність виконаних завдань, відповідати на питання, давати корисні поради.

Коли гарно опануєте навички програмування на Python, можна приступати до опанування одного або декількох популярних фреймворків - Django, Flask, Pyramid, Tornado, основ верстання (мови верстання HTML і CSS), та мови JavaScript. Ми рекомендуємо використовувати онлайн-тренажери, наприклад інтерактивний тренажер від ITVDN, за допомогою якого ви зможете перевірити ваше володіння навичками написання коду на HTML, CSS, JavaScript і Python.

Також вам знадобляться знання реляційних баз даних, а також досвід роботи із системами управління базами даних (PostgreSQL, MySQL) та з ORM (наприклад, Django ORM).

Знання англійської на рівні не нижче за Intermediate обов'язкове. Це вам знадобиться для комфортного пошуку інформації щодо Python та супутніх технологій в інтернеті.

Якщо ваші знання англійської недостатні як мінімум для читання технічної літератури - обов'язково підтягніть їх за допомогою різних курсів або інтернет-матеріалів вільного користування.

Створення програмного продукту зазвичай ведеться у команді, тому знання методології командної розробки є не менш важливим, ніж попередні технології. Приділіть час вивченню принципів Agile/SCRUM – з їх допомогою ефективно розробляється сучасне програмне забезпечення.

Вивчіть Git, почніть робити свій невеликий проєкт та опублікуйте його на GitHub – це дасть вам цінний досвід роботи з розподіленою системою управління версіями та дозволить перевірити свої навички у вирішенні реального завдання. Декілька гарних проєктів, і повноцінне портфоліо готове, а з ним ви можете впевнено подавати резюме на вакансію Python Backend розробника.

Де навчитися професії Python розробника?

ITVDN надає комплексну програму навчання професії Python розробника, яка включає самонавчання з відео курсів, виконання домашніх завдань, перевірку знань за допомогою онлайн тестування, формування навичок написання коду (інтерактивні тренажери), консультації з ментором. Ви можете ознайомитися з нею, перейшовши за посиланням.

Ви можете пройти навчання за спеціальністю Python Developer у форматі онлайн. Курс триває 3,5 місяці та передбачає 78 годин спілкування з тренером, перевірку домашніх завдань, інтерактивні завдання онлайн, курсовий проєкт, який можна буде додати до свого портфоліо та безліч інших корисних навчальних складових.

Наші партнери - Навчальний центр CyberBionic Systematics - допоможуть вам опанувати професію Python розробника з нуля у форматі очного або онлайн навчання.

Курс Python Developer включає:

- онлайн навчання у міні-групі з використанням програми Zoom;
- доступ до всіх відео курсів за спеціальністю Python Developer на 5 місяців;
- Матеріали курсу в електронному вигляді: короткий конспект кожного заняття, практичні приклади, презентації;
- онлайн тестування з метою перевірки засвоєння матеріалу після кожного заняття та підсумкове за всім курсом;

- сертифікат щодо проходження курсу (у разі успішного складання фінального тесту).

Деталі доступні за посиланням.

Notification success